

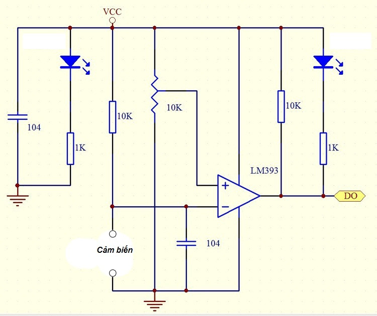
Sơ đồ nguyên lí

có tín hiệu ra digital, đầu ra của cảm biến được đưa vào bộ so sánh lm393 để đưa ra mức điện áp 0V hoặc 5V. Biến trở điều chỉnh độ nhạy của cảm biến, các bạn có thể tùy ý thay đổi biến trở để cảm biến đưa ra mức 1 với cường độ âm thanh phù hợp
Ứng dụng
Chế tạo thiết bị phát hiện âm thanh, tiếng ồn, đèn sáng khi vỗ tay …
Chế tạo đèn bặt tắt khi vỗ tay
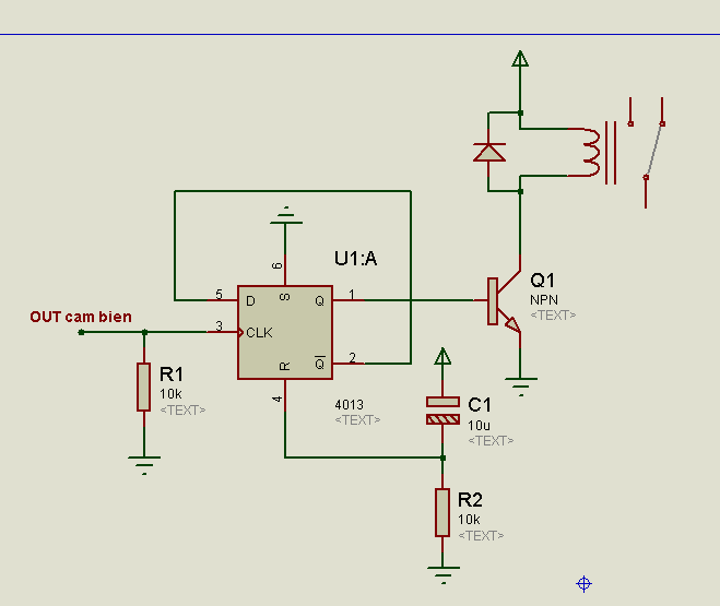
Chân Out sẽ đưa ra mức 1 khi có âm thanh, kết hợp với tran NPN và đèn led để chế tạo bộ đèn sáng hoặc tắt khi vỗ tay, các bạn có thể chỉnh biến trở để điều chỉnh với mức âm thanh phù hợp thì đèn sẽ sáng.
Sơ đồ nguyên lí :

Khi có âm thanh, chân Out của cảm biến đưa ra mức 1, chân 1 của ic 4013 sẽ đưa ra mức 1 và chốt cho dù không còn nguồn âm thanh duy trì. Tran NPN được cấp mức 1 sẽ dẫn và rơ le dẫn.
Khi có âm thanh phát ra lần 2, chân 1 của ic 4013 đưa ra mức 0, tran không dẫn làm rơ le ngắt
Giá sản phẩm trên Tiki đã bao gồm thuế theo luật hiện hành. Bên cạnh đó, tuỳ vào loại sản phẩm, hình thức và địa chỉ giao hàng mà có thể phát sinh thêm chi phí khác như phí vận chuyển, phụ phí hàng cồng kềnh, thuế nhập khẩu (đối với đơn hàng giao từ nước ngoài có giá trị trên 1 triệu đồng).....
| Thương hiệu | OEM |
|---|---|
| Kích thước | Kích thước PCB: 3cm x 1.6cm |
| SKU | 1662816294395 |
điều khiển quạt mitsubishi mạch hạ áp arduino uno r3 adruino mạch sạc pin 18650 ardunio uno r3 arduino mạch băm xung kích cá cơ sim ghép mạch sạc dự phòng tụ quạt arduino uno cảm biến ánh sáng tắt mở đèn cảm biến cảm biến nhiệt độ công tắc cảm biến tiệm cận module cảm biến cho arduino bộ mạch điều tốc mạch tăng âm thanh bluetooth mạch âm thanh bluetooth mạch loa bluetooth mạch bluetooth mạch khuếch đại âm thanh 200w module cảm biến chạm ttp223 module bluetooth module bluetooth hc bo mạch khuếch đại mini mach khuech dai am thanh class d tpa3116d2 cong suat 120w120w công tắc cảm bién ánh sáng mạch chuyển tiếp tín hiệu