

Cảm biến đo độ ẩm đất là một module cảm biến độ ẩm dùng để đóng cắt relay khi độ ẩm của đất ở nơi đo thay đổi quá ngưỡng chúng ta cài đặt. Mình thường đầu ra của module sẽ ở mức thấp, khi cảm biến phát hiện thiếu nước. Module sẽ chuyển về mức cao, điều khiển relay đóng và máy bơm hoạt động. Khi nước đã được bơm đầy, cảm biến phát hiện đủ nước. Module tự động về mức thấp, điều khiển mở relay.
Điện áp hoạt động: 3.3V-5V
Kích thước PCB: 3cm * 1.6cm
Led đỏ báo nguồn vào, Led xanh báo độ ẩm.
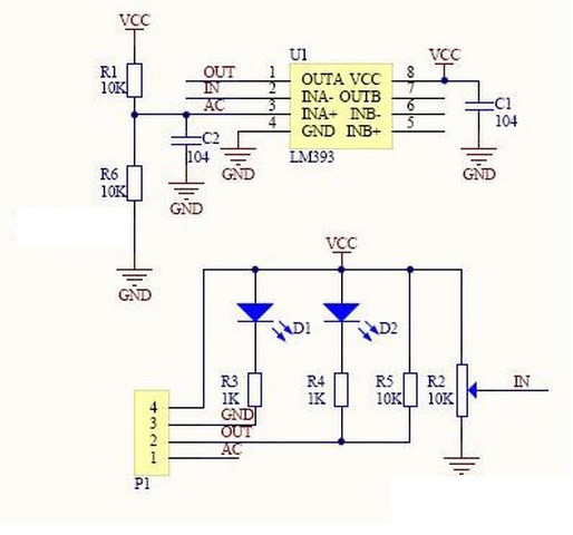
IC so sánh : LM393
VCC: 3.3V-5V
GND: 0V
DO: Đầu ra tín hiệu số (0 và 1)
AO: Đầu ra Analog (Tín hiệu tương tự).
a) Nguyên lý hoạt động của cảm biến.
Sự hấp thụ độ ẩm(hơi nước) làm biến đổi thành phần cảm nhận trong cảm biến (ở đây là các chat hóa học như LiCL, P2O5) làm thay đổi điện trở của cảm biến qua đó xác định được độ ẩm.
b) Nguyên lý hoạt động của module.
Module đo độ ẩm đất gồm 1 cảm biến độ ẩm đất và 1 board mạch xử lý tín hiệu.
Cảm biến độ ẩm đất được cắm xuống vùng đất cần đo độ ẩm.
c) Các cổng vào ra của board.
2 chân vcc và gnd cấp nguồn cho mạch
2 chân đầu vào cảm biến
2 chân đầu ra gồm D0 và A0
1 mạch so sánh.
d) Hoạt động của board
Khi cấp nguồn, led báo nguồn sáng,
Mạch có 2 đầu ra D0 và A0 tương ứng với digital output và analog output
Board mạch tích hợp 1 mạch phân áp và 1 mạch so sánh sử dụng opam.
Mạch phân áp đưa tín hiệu đầu ra analog đưa vào chân so sánh của mạch opam và chân đầu ra analog.
Mạch so sánh có chức năng so sánh và đưa tính hiệu logic (1 or 0) ở đầu ra digital. Ngoài ra board còn tích hợp 2 led gồm led báo nguồn và led báo trạng thái.
Ở chân digital output: Mạch hoạt động như sau: Cài đặt ngưỡng so sánh bằng biến trở. Điện trở của cảm biến tỷ lệ thuận với độ ẩm, độ ẩm càng cao điện trở càng cao, mặt khác theo sơ đồ phân áp, điện áp đầu ra mạch phân áp tỉ lệ thuận với điện trở cảm biến, vậy độ ẩm đất tỷ lệ thuận với điện áp đầu ra. Khi thay đổi độ ẩm -> điện trở trên cảm biến thay đổi dẫn đến điện áp đầu ra đưa vào cổng so sánh trên opam thay đổi, điện áp này được so sánh với điện áp đặt được đặt bằng biến trở, nếu điện áp đọc về từ cảm biến chưa vượt qua ngưỡng đặt thì đầu ra D0 là mức thấp và led báo trạng thái không sáng, khi điện áp đầu vào vượt qua ngưỡng đặt thì đầu ra D0 là mức cao và led báo trạng thái sẽ sáng lên.
Ở chân analog output: chân này được nối trực tiếp với mạch phân áp của cảm biến không qua mạch so sánh opam, đưa trực tiếp tín hiệu điện áp tới đầu ra A0, phục vụ cho các mục đích đo lường, quan trắc, giảm sát,…

Sơ đồ nguyên lí của cảm biến độ ẩm đất
Bạn cần chuẩn bị các module và thiết bị sau :
Module cảm biến độ ẩm đất
Bơm mini
Module rơ le

Sơ đồ kết nối bộ tưới nước tự động
Khi đất khô, module cảm biến đưa ra chân D0 mức 1. Module role không hoạt động nên bơm hoat động.
Khi nước đủ ẩm, chân D0 xuống mức 0 , modul Rơle hoạt động nên bơm không hoạt động.
Ứng dụng tính năng analog:

Sơ đồ nguyên lí và code mẫu các bạn có thể tham khảo
Giá sản phẩm trên Tiki đã bao gồm thuế theo luật hiện hành. Bên cạnh đó, tuỳ vào loại sản phẩm, hình thức và địa chỉ giao hàng mà có thể phát sinh thêm chi phí khác như phí vận chuyển, phụ phí hàng cồng kềnh, thuế nhập khẩu (đối với đơn hàng giao từ nước ngoài có giá trị trên 1 triệu đồng).....
| Thương hiệu | OEM |
|---|---|
| Kích thước | Kích thước PCB: 3cm x 1.6cm |
| Có thuế VAT | Có |
| SKU | 4561145682064 |
điều khiển quạt mitsubishi mạch hạ áp arduino uno r3 adruino mạch sạc pin 18650 ardunio uno r3 arduino mạch băm xung kích cá cơ sim ghép mạch sạc dự phòng tụ quạt arduino uno cảm biến ánh sáng tắt mở đèn cảm biến cảm biến nhiệt độ công tắc cảm biến tiệm cận module cảm biến cho arduino bộ mạch điều tốc mạch tăng âm thanh bluetooth mạch âm thanh bluetooth mạch loa bluetooth mạch bluetooth mạch khuếch đại âm thanh 200w module cảm biến chạm ttp223 module bluetooth module bluetooth hc bo mạch khuếch đại mini mach khuech dai am thanh class d tpa3116d2 cong suat 120w120w công tắc cảm bién ánh sáng mạch chuyển tiếp tín hiệu