Giới thiệu IC HX711 AD 24Bits SOP16
IC HX711 AD 24Bits SOP16 giá rẻ.
Thông số kỹ thuật
- - Hai kênh đầu vào vi sai lựa chọn
- - Tốc độ truyền dữ liệu ra 10SPS hoặc 80SPS
- - Không cung cấp đồng thời hai tần số 50Hz và 60Hz
- - Điện áp hoạt động: 2.6 - 5.5V
- - Nhiệt độ hoạt động: - 40 ͦ C ~ +85 ͦ C
- - Kiểu chân: SOP-16 package
- - Số chân: 16 chân
Tính năng
- - Có nguồn Reset trên chip
- - Bộ điều khiển nguồn On-chip cho pin tải và ADC cung cấp điện tương tự
- - Đọc tín hiệu từ loadcell
- - Ứng dụng làm cân điện tử, ..
Sơ đồ chân

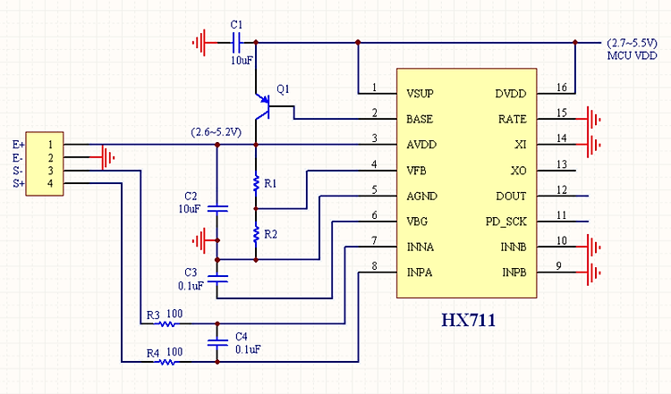
Tham khảo mạch chuyển đổi ADC 24bit Loadcell HX711

- IC HX711 AD 24bits sop16 là IC chức năng, được ứng dụng rộng rãi trong công nghiệp để giao tiếp với cảm biến đầu vào
-
Ưu điểm:
-
Thiết kế nhỏ gọn
-
Phản ứng nhanh
-
Khả năng chống nhiễu cao
-
Độ tin cậy cao
Giá sản phẩm trên Tiki đã bao gồm thuế theo luật hiện hành. Bên cạnh đó, tuỳ vào loại sản phẩm, hình thức và địa chỉ giao hàng mà có thể phát sinh thêm chi phí khác như phí vận chuyển, phụ phí hàng cồng kềnh, thuế nhập khẩu (đối với đơn hàng giao từ nước ngoài có giá trị trên 1 triệu đồng).....
Giá MOUTAI